2025年开年后,港股市场热闹非凡,科指领涨全球资本市场,互联网科技巨头扛起了反攻的大旗,科技主线估值也逐渐修复。而在政策刺激和需求回暖的双重驱动下,更具有性价比的港股消费赛道或成为下一阶段的主线。
港股消费股此前已持续低迷多年,而近期以$蜜雪集团 (02097.HK)$ 和 $老铺黄金 (06181.HK)$ 为首的“新消费”巨头带领一众消费股突出重围,推动着消费行业的估值修复。
机构指出这可能反映出行业板块的年度轮动特点,此前在港股市场上资金更重视AI赛道,而今年正在倾向于出击更具吸引力且被市场抛弃已久的消费股。
值得注意的是,近期港股通标的名单迎来新一轮调整,27只新调入股票正式生效。其中包括 $毛戈平 (01318.HK)$ 、 $华润饮料 (02460.HK)$ 、 $卫龙美味 (09985.HK)$ 、$小菜园 (00999.HK)$等多家消费类公司。
此外,今年以来,多地政府推出惠民利企“政策包”,发放各类消费券。业内人士认为,相关举措有望激发新一轮消费热潮,消费类上市公司或将直接受益。
蜜雪集团、老铺黄金带头上升,港股消费行业发力?
富途资讯筛选了港股今年表现较突出的消费细分板块中市值>100亿港元且年初至今升幅居前的公司(截止至2025年3月11日收盘),供牛友参考:

具体来看:
食品&餐饮
蜜雪集团上市7日股价实现翻倍,已累涨近108%,最新总市值约1500亿港元。
东吴证券认为,蜜雪集团核心的价值不在于“茶饮赛道”,而在于“蜜雪在赛道内的统治力”,蜜雪国内40000+家店,而其他茶饮品牌基本上在3000-9000家店,和蜜雪具有断层式差距。“能开出店”意味着加盟商在这个品牌能赚钱,基于这个基础,蜜雪过去两年平均每年开店达7000家,这也是蜜雪品牌统治力的一个体现,如果品牌力不够强,就没有办法持续开店,且达到这个店数水平,统治力强的品牌,有望享有更高估值。
此外,$卫龙美味 (09985.HK)$ 、$古茗 (01364.HK)$ 年初至今均累升超50%, $达势股份 (01405.HK)$ 累升近35%, $华润饮料 (02460.HK)$ 累升超29%。
东兴证券表示,餐饮消费有望提振。看好未来政策在消费环境、交易环境、政策环境方面的改革推动,看好食品饮料行业业绩的整体提升。特别是餐饮消费,随着方案落实,旅游、商圈购物、线下体验等消费得到提振,对餐饮消费将会有明显的拉动。同时预期各地方的消费补贴也会加大餐饮的补贴力度,对餐饮行业将有积极的帮助。
汽车
持续爆卖,今年迎来“产品大年”!$小鹏汽车-W (09868.HK)$年初至今累升近109%。
$小鹏汽车 (XPEV.US)$此前发布2025年2月销量,小鹏汽车2月交付量30453辆,同比大幅增长570%,连续2个月夺得新势力交付量第一。2025年是小鹏汽车的产品大年,公司计划在每个季度都有全新或改款车型上市。此外,小鹏汽车宣布,2025小鹏汽车春季发布会将于3月13日19:00举办,届时2025款小鹏G6和小鹏G9将正式发布。
$小米集团-W (01810.HK)$ 累升超56%,股价屡创新高。
高盛认为,小米凭借其在AI技术上的持续投入和“人×车×家”生态战略的推进,通过构建操作系统级别的AI代理——小爱同学和全球最大的AIoT生态系统,有望在AI时代脱颖而出。高盛将小米12个月目标价从38港元大幅上调至58港元。
首次实现季度盈利!$零跑汽车 (09863.HK)$ 累升近50%。
消息面上,零跑汽车日前发布2024年度业绩,收益人民币321.64亿元(单位下同),同比增加92.06%;公司权益持有人应占年内亏损则同比减少33.1%。2024年第四季度公司实现了净利润转正,为人民币0.8亿元,提前一年实现单季度净利润转正的目标,成为造车新势力中第二家实现盈利的企业。
此外, $比亚迪股份 (01211.HK)$ 累升逾31%, $理想汽车-W (02015.HK)$ 累升逾20%。
黄金珠宝
港股“股价一哥”$老铺黄金 (06181.HK)$ 年初至今爆升超187%。
老铺黄金股价相继超越了曾经的“股王”$腾讯控股 (00700.HK)$和携程集团,目前稳坐港股市场“股价一哥”的宝座。
申万宏源表示,老铺黄金深耕古法金赛道,致力打造具有高文化价值和强国际竞争力的中国古法黄金高端品牌,在当前黄金珠宝市场卡位高端渠道、产品和品牌认知具备稀缺性,有望充分受益于国潮回归下的高端黄金消费崛起,以及未来中国高端消费品牌出海的成长机遇。
老牌黄金巨头$周大福 (01929.HK)$ 累升逾35%。
对于黄金珠宝行业,摩根士丹利发布研报称,自2023年中旬已对内地珠宝市场持审慎态度,但其近期的消费者调查发现,黄金饰品的快速增长是由产品升级、对宝石的需求改善以及高端化趋势所致,这有利于高级本地品牌及外国奢侈品牌从大众品牌和无品牌珠宝手中夺取市场份额。
玩具
“中国版乐高”$布鲁可 (00325.HK)$ 年初至今累升逾94%。
消息上,继2025年1月在世界三大玩具博览会之一的德国纽伦堡玩具展亮相后,3月布鲁可再度亮相美国纽约玩具展。
天风证券发布研报称,美国纽约玩具展由美国玩具协会主办,是美洲最大、世界三大玩具博览会之一,布鲁可的参与不仅是对其全球创新力与影响力的有力证明。凭借强大的研发实力和创新的产品体系,布鲁可遵循“全人群、全价位、全球化”的战略方向,从新加坡动漫展、到纽伦堡玩具展和再到纽约国际玩具展,稳步推进其全球化步伐。
$泡泡玛特 (09992.HK)$ 累升超33%,总市值突破1500亿港元。
摩根士丹利在最新研报中表示,泡泡玛特推出的毛绒包挂饰,正在引领一场新的潮流,并可能开辟一个比“收藏”更大的市场。
此外,花旗发布研报称,中国的IP商品市场具有巨大的增长潜力,因为其人均消费支出与发达市场相比仍然较低。授权业务深度连接所有消费领域,为实现IP的商业价值提供广泛机会,而IP商品是其中的主要途径。该行看到,高品质IP供应、产品创新和供应链能力将推动IP消费的上行潜力。该行重申对泡泡玛特的“买入”评级,目标价120港元,因其具备孵育成功专有/独家IP的能力。
化妆品
港股“国货彩妆第一股”$毛戈平 (01318.HK)$ 年初至今累升逾79%。
消息面上,据上交所、深交所公告,毛戈平正式获纳入港股通,已于3月10日起生效。中信建投证券指出,作为可选消费中稀缺的具备高品牌力的本土品牌,同时盈利能力突出,具备标的稀缺性,入通有望进一步打开资金通道。
机构指出,毛戈平处品牌势能向上的快速增长阶段,看好公司的稀缺品牌价值、品类结构、渠道禀赋及后续成长潜能。短期,公司高频数据亮眼,奠定强基本面支撑;中长期,延展香水等品类/打造多品牌矩阵也有望带来新成长曲线。
医美、护肤品巨头 $巨子生物 (02367.HK)$ 累升近46%,国货美妆巨头 $上美股份 (02145.HK)$ 累升逾33%。
从催化因素上看,消费板块的崛起,或是政策支持与市场情绪共振的结果。

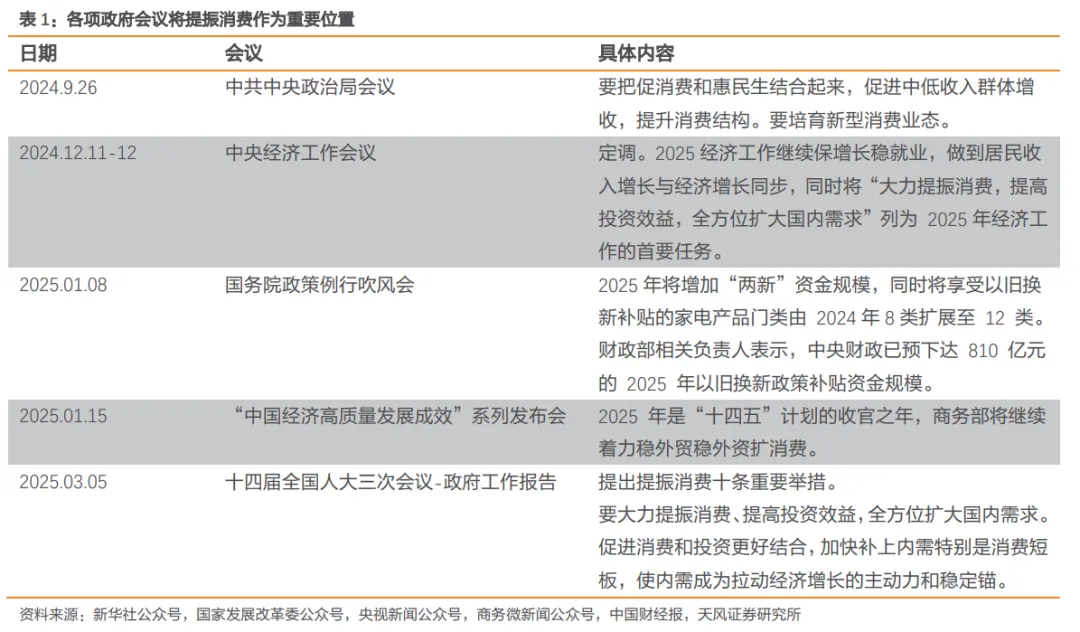
今年全国两会上,消费议题再度成为焦点。今年《政府工作报告》中,“消费”一词出现了32次,今年要完成的十大任务中,也将“大力提振消费、提高投资效益,全方位扩大国内需求”放在首位。32次,第一条,足见消费对于当下经济发展的重要性。
招商证券研报表示,近期两会有关消费的表述较为积极,2025年财政支出增速创近五年新高,后续提振消费的专项计划有望出台进一步提振需求,消费可能阶段性接力科技表现占优。
机构怎么看?
多家机构指出,消费股的强势反弹与国内促消费政策加码、居民消费力修复密切相关,认为消费板块仍具备上行空间。
国元证券认为,智能家居、新零售等细分领域在AI技术与政策扶持下,有望催生新增长点。例如,生成式AI与消费场景的融合可提升用户体验,而“以旧换新”等政策则直接刺激家电、汽车等大宗消费需求。
银河证券指出,特朗普当选后,科技方面中国国内自主可控逻辑的重要性提升。在国内扩内需、稳消费等政策刺激下,当前估值水平相对较低的港股消费股有望上涨。
中信证券研报称,2019-2022年间,港美股在消费与科技板块的PE水平较为接近,但此后美股相较港股对应行业的估值溢价持续走阔,目前港股消费行业的动态市盈率仅美股的一半,横向对比性价比十分显著。
还有业内人士认为,蜜雪冰城与老铺黄金的案例表明,消费投资已从单一赛道转向多元化布局。下沉市场的渠道深耕、文化溢价与科技融合的创新路径,正成为企业突围的关键。随着全球供应链重构与消费市场碎片化,具备本土优势与全球竞争力的中国消费品牌,或将成为资本市场的重要主线。
想进场但择时难?「月供专区」功能帮到你,定时定额入市,把握投资机会!路径:市场>美股>点击「月供股票」>「创建月供」>设置月供计划>>
编辑/rice
